学校主页
导航
网站首页
部门简介
部门简介
工作职责
规章制度
上级政策文件
学校文件制度
思想教育
德育学分
学习教育
网络思政
学生管理
日常管理
学风建设
评优评先
学生奖励
身边榜样
“轻大榜样”...
十佳轻大之星
十佳自强之星
学生发展
班主任队伍建...
学业指导
资助育人
工作通知
资助动态
资助指南
资助政策
心理健康教育
心理中心介绍
新闻动态
通知公告
相关政策
上级政策文件
学校文件制度
国防教育
国防动员
军事理论
军事训练
拥军优抚
政策法规
队伍建设
工作文件
辅导员理论提...
辅导员能力提...
辅导员沙龙
考核激励
服务指南
常用下载
办事指南
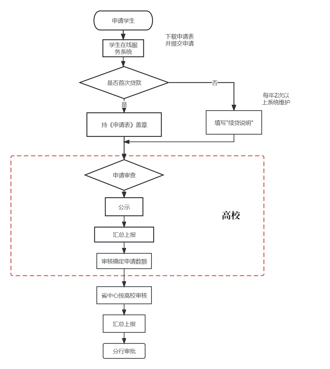
国家开发银行助学贷款贷前管理工作流程
时间:2024-10-08
浏览:
42
A+
A-
夜晚模式
返回
原图
/